以下文章来源于极客时间企业版 ,作者三好体验的

序言
随着国家政策对数字经济发展的持续推动,产业的认知已经发生了变化。数字化已经成为一个大潮流,数字化升级与转型也成为了国家战略,各行各业都在进行数字化转型的探索与实践之中。
在这个背景下,极客邦科技双数研究院联合神州信息等各行各业的生态伙伴,共同发布《数字人才发展体系:粮仓模型白皮书》,分享在数字经济方面的观察以及在数字人才发展与培养方面的研究和发现,以期帮助企业更好地走上自己的数字化转型之路。
第一章 数字经济政策解读
01
迎接数字时代
2021 年 3 月,国家正式发布了《中华人民共和国国民经济和社会发展第十四个五年规划和 2035 年远景目标纲要》(以下简称“纲要”),该文件详细阐述了未来 5 到 15 年的国家发展愿景和措施,介绍了数字化转型的内涵和对数字化发展的各方面要求。
“纲要”第五篇就叫“数字化”,第一段开宗明义,就讲了什么叫数字化:迎接数字时代,激活数据要素潜能,推进网络强国建设,加快建设数字经济、数字社会、数字政府,以数字化转型整体驱动生产方式、生活方式和治理方式变革。
“纲要”中提出要“加快建设数字经济、数字社会、数字政府”,而“数字经济”是重中之重。最重要的是,“纲要”中也明确提到“加强全民数字技能教育和培训,普及提升公民数字素养”。在这种时代趋势下,掌握数字化能力,已经不能算是竞争优势了,而是会逐渐成为起跑线问题。
2021 年 12 月,国务院印发的《“十四五”数字经济发展规划》是对这一方向的又一次权威阐述。数字经济被解释为“是继农业经济、工业经济之后的主要经济形态,是以数据资源为关键要素,以现代信息网络为主要载体,以信息通信技术融合应用、全要素数字化转型为重要推动力,促进公平与效率更加统一的新经济形态”。
02
数据、工具、网络
1.数字经济“底座”政策:数据中心规划
2020年12月,《关于加快构建全国一体化大数据中心协同创新体系的指导意见》出炉,“意见”指出:加强全国一体化大数据中心顶层设计;到2025年,全国范围内数据中心形成布局合理、绿色集约的基础设施一体化格局;公共云服务体系初步形成;政府部门间、政企间数据壁垒进一步打破,数据资源流通活力明显增强;大数据协同应用效果凸显,全国范围内形成一批行业数据大脑、城市数据大脑,全社会算力资源、数据资源向智力资源高效转化的态势基本形成,数据安全保障能力稳步提升。
紧接着,2021年5月,发布了《全国一体化大数据中心协同创新体系算力枢纽实施方案》。“方案”明确:全社会数据总量爆发式增长,构建数据中心、云计算、大数据一体化的新型算力网络体系,促进数据要素流通应用。支持发展高性能、边缘数据中心。鼓励城区内的数据中心作为算力“边缘”端,优先满足金融市场高频交易、虚拟现实/增强现实(VR/AR)、超高清视频、车联网、联网无人机、智慧电力、智能工厂、智能安防等实时性要求高的业务需求。
2.数字经济“赋能”产业(1):软件
2021年12月发布的《“十四五”国家信息化规划》提到:
● 强化国家数据治理协同,健全数据资源治理制度体系。深化数据资源调查,推进数据标准规范体系建设。建立完善数据管理国家标准体系和数据治理能力评估体系。发展数据资产评估、登记结算、交易撮合、争议仲裁等市场运营体系。
● 推动政务、电信、金融、医疗、能源、建筑、制造等行业融入国内核心技术生态。
● 到2025年,企业数字能力全面提升,大型企业整体步入集成融合、生态创新阶段,中小企业质量效益显著增强。
● 围绕企业数字能力建设,构建数字化转型方法论和数字化转型标准体系,形成一批实用型配套方法集、工具箱和案例集。制定重点行业领域数字化转型路线图,分行业、分能力、分阶段推进数字化转型标准体系贯标,组织开展数字化转型诊断对标,全面推广两化融合管理体系。
● 鼓励第三方服务机构创新服务方法工具,形成一批集战略咨询、管理优化、解决方案创新、数字能力建设等于一体的新型服务机构。
● 到2025年,先进可靠、富有弹性的基础设施服务体系基本形成,金融业初步实现数字化、智能化,金融普惠性和服务实体经济能力显著增强,形成与金融科技相适应的监管体系,为新发展格局提供全方位金融支持。
同时,在《软件和信息技术服务业发展规划》里也重点强调:
● 加快突破金融核心业务系统;鼓励行业龙头企业联合软件企业,协同研发行业专用软件产品。
● 加强软件与系统工程方法、程序设计语言、核心算法等基础研究。发展数据模型和接口标准化,提升系统互操作性、架构开放性和应用编程接口标准化能力。针对软件研发共性需求,建设基本求解算法库、组件库、通用模型库,推动基础资源开放共享。
3.数字经济“赋能”产业(2):大数据
2021年11月,工业和信息化部印发《“十四五”大数据产业发展规划》,要点如下:
● 加快数据“大体量”汇聚,强化数据“多样性”处理,推动数据“时效性”流动,加强数据“高质量”治理,促进数据“高价值”转化。
● 延伸行业价值链。加快建设行业大数据平台,提升数据开发利用水平,推动行业数据资产化、产品化,实现数据的再创造和价值提升。
● 提升数据思维。加强大数据知识普及,提升全民大数据认知水平。加大对大数据理论知识的培训,提升全社会获取数据、分析数据、运用数据的能力,增强利用数据创新各项工作的本领。推广首席数据官制度,强化数据驱动的战略导向,建立基于大数据决策的新机制,运用数据加快组织变革和管理变革。
4.数字经济“连接”设施:网络
有了“底座”之后,随着新基建的发展,会提供大量存储能力、传输能力,通过数字的方式帮助所有的数字经济相关方,把他们整合到一起,所以,连接非常重要。
《“十四五”国家信息化规划》提到:数字基础设施体系更加完备。5G 网络普及应用,明确第六代移动通信(6G)技术愿景需求。北斗系统、卫星通信网络商业应用不断拓展。IPv6 与 5G、工业互联网、车联网等领域融合创新发展,电网、铁路、公路、水运、民航、水利、物流等基础设施智能化水平不断提升。数据中心形成布局合理、绿色集约的一体化格局。以 5G、物联网、云计算、 工业互联网等为代表的数字基础设施能力达到国际先进水平。
03
标准化和人才
《国家标准化发展纲要》对数字经济发展非常重要,软件中的业务标准、数据标准、接口标准对实现平台经济、实现高度互联来讲非常重要,如果没有标准化,每个平台都是大量地刻制化、每一次升级改动都有可能有很多的重复工作。比如,开放银行如果接口多且不标准,每次升级都会产生大量且重复的工作量。没有标准化,就很难改变软件行业手工作坊的局面,所以不论是企业内部还是行业中,都要实现“标准化”。
《全民数字素养与技能行动纲要》是对于人才培养的重要指引,其中提到了一个新词叫“数字公民”,提出要终身学习,着力拓展全民数字生活、数字学习、数字工作、数字创新,要培养数字领域的高水平的大国工匠,而且明确要求领导干部转变数字思维,提高党员领导干部数字治理能力,并列入党校课程。在人才培养上多花点力气才是数字化转型能够长期推动并且真正取得成效的保障。
04
小结:数字化转型指导文件体系
以《中华人民共和国国民经济和社会发展第十四个五年规划和 2035 年远景目标纲要》和《“十四五”数字经济发展规划》这两个文件为核心,加上更具有区域特色的地方政府文件和作为新时代行为规范的法律法规,逐渐形成了数字化转型指导文件体系。从中央到地方的数字化蓝图是日渐清晰的,资源和行动会更加聚焦。
从这个意义上讲,统一规划不是在限制创造,而是在努力进行“剪枝”。软件和信息技术服务行业是重要的赋能型行业,也是在《“十四五”数字经济发展规划》中少有的发展目标接近翻倍的行业,从 2020 年 8.16 万亿增长到 2025 年的 14 万亿。

第二章 企业数字化转型痛点分析
从以“纲要”为核心的数字化转型指导文件体系中可以看到,数字化转型是一个大目标,它是理念不是概念,更不是旧概念的炒作,而是更加深刻的认知,是我们建设新经济模式的理念。论证了目标,企业怎么做数字化转型呢?
我们可以找到一条主线,从战略转型到架构转型到技术转型,再到业务转型,我们总结为“数字化转型四部曲”。企业数字化转型面临的重重困难也基本上来自于这四大步,总结起来核心痛点有三个,分别是:战略不清、架构不明、人才不足,我们一一来看。
01
战略不清
痛点一:战略定不出来或是太复杂
合适的数字化转型战略不是灵机一动得来的,而是包含了我们对行业、企业、技术的过去、现在、将来,以及对商业大环境、企业小环境的全盘考虑。所以,需要历史思维帮助我们在较大的时间尺度上理解发展趋势,需要生态思维帮助我们从环境角度认识企业自身的定位,需要架构思维提醒我们尽可能全面地想问题,要有结构,并且有可执行性。有了战略方向后,还要能够用精简的语言表达出来,保证易读易懂。
痛点二:战略停留在领导层面,没有传递给每个员工
数字化转型战略不是专给领导用的,企业从上到下都得理解,这也是最困难的部分。数字化转型不只是企业的转型,它还是企业中每个人的转型,是现有的工作者从信息化劳动技能转向数字化劳动技能的过程,没有技能的转变,我们怎么在数字化环境下工作呢?企业都是人组成的,没有人的转型,企业的转型又是怎么完成的呢?
所以,数字化战略不可能停留在领导层或者中层干部身上,必须全员理解,贯彻到底。而要做到能贯彻,就要求战略本身要方向明晰、简单易懂,与员工切实相关,要接地气,让员工有参与感、获得感,而不仅仅是执行命令,当螺丝钉。
痛点三:对战略本身的完美性太过执着,推进缓慢
战略是灵活的,所以没必要追求完美的战略。战略做到一定程度就会转入执行,而且,边执行边调整是正常的。其实这就跟作战一样,敌人没有乖乖听话,行为不符合预期,那战略战术、作战计划也得调整,快速反馈、快速决策。我们切忌在执行的时候,把它给执行死了、执行僵化了。
02
架构不明
跟信息化相比,数字化转型有一个非常特别的地方,就是业务和技术的深度融合。像基因一样,是双螺旋结构,一个代表你原来行业的业务架构,另一个代表数字化能力的技术架构,这两条螺旋的有机结合就是企业架构。
要做好转型,一定要搞清楚企业架构,因为数字化转型战略既要能贯彻到底,还能边执行边调整,需要依靠企业架构。这里有3个常见的痛点。
痛点一:不能用企业架构来拆解战略
企业架构是多视角看待企业的,是一种全面、结构化的分析方法,业务和技术的叠加也正是企业架构思考问题的方式。所以,我们可以利用企业架构思维来分解战略,这样才能够把具体的能力要求落实到实际业务活动上,从而让战略落地成为可能。
痛点二:不能动态调整企业架构
企业架构是能用来做变动分析的,可以从架构视角评估每个架构组成部分的改动对其它部分的影响。战略调整最复杂的部分就是这种变动分析,也就是战略改动一个点,到底影响有多大。有了企业架构,就相当于有了全景视图,变动分析也就有了依据,可以根据架构做调整的评估和计划。
痛点三:不能真正打破业务与技术的壁垒,实现业技融合
业务架构最早是 TOGAF 定义的,关注的是企业的战略、组织结构、关键流程等内容。可以说,业务架构是以实现企业战略为目标,构建企业整体业务能力规划并将其传导给技术实现端的结构化企业能力分析方法。
现在,业务架构有能力承担一个重要任务,就是改进业务架构师工作机制,走到业务人员中间去,把业务架构思维推向业务人员,帮助业务人员进行数字化转型。
03
人才不足
归根结底,数字化建设工作都是由人来完成的。现在很多企业都缺乏数字化转型人才,这个痛点主要表现在以下几个方面。
痛点一:转型人才在市场上稀缺,成本高
当我们缺人才时,很多企业都希望通过招聘来解决,比如希望把经历数字化转型成功的人才挖过来。但是,数字化转型成功的企业是极少数,相应的人才也并不多,市场上也并没有多少选择。另外,引进人才也不一定和自己的企业环境相匹配。
痛点二:企业缺乏数字人才培养思路,找不到培养路径
除了人才引进,更重要的人才途径是自己培养,尤其是培养同时懂业务和技术的复合型人才。但是,现实情况是,复合型人才很难培养。复合型人才,不是单纯地把业务和技术知识都学习了就行了,他们更重要的特质其实是结构化的分析和理解能力。而这些能力,需要长期且有结构性的方法才有可能培养出来。
痛点三:企业内数字人才结构调整难
企业可以培养人了,但是培养多少、各个人才分类怎样占比最科学,这些问题就涉及组织结构问题了。推动数字化转型工作,很重要的一点就是做好人力资源管理,尤其是人力资源结构调整,这包括怎么设计每个岗位的技能结构、数字化技能要求,业务和技术员工的适当比例是多少,用什么样的策略完成人员结构调整,这都是很有挑战性的课题。
第三章 数字化转型方法论与数字人才粮仓模型介绍
企业数字化转型的三大痛点告诉我们,想要真正实现数字化转型确实不易。有一家著名咨询公司曾在2021 年 1 月发布的一个报告称,80% 的企业数字化转型都失败了。但我们认为,面对数字化转型不必悲观,更不必畏难。数字化转型大家都是刚开始做,还没有谁是终局的赢家,不用急着谈论是非对错,大家都该创造性发展。
针对以上三个痛点,企业数字化转型到底应该怎么做?对于战略和架构问题,白皮书总结了“数字化转型四部曲”和“数字化企业价值链”;对于人才问题,白皮书提出了“数字人才发展体系:粮仓模型”和“岗位梳理方法论”。希望这4大组件,能帮助企业和个人都实现数字化转型的愿景,将企业从今天的流程型、人工型企业转变为智慧型、生态型企业。
01
数字化转型路径
数字化转型的流程非常复杂,但并非无迹可寻,它有一定的转型路径,即上文提到的“数字化转型四部曲”:战略转型、架构转型、技术转型、业务转型。
数字化转型应当是自上而下的,所以首先应该是战略转型,毕竟转型要集中大量的资源去推动,必须要先成为企业战略,才能调动企业的全部力量;接着应该是架构转型,数字化转型与以往企业转型的不同之处,主要在于数字化技术要发挥更大的作用,因此,必须先在管理层面实现业技融合,用企业架构的思路沿着这一方向完成架构转型,使战略过渡到对实际工作的指导;最后,就是继续推动技术转型和业务转型,促进业技融合。
架构既是设计出来的,同时也是演化出来的,对于数字化系统,基本上可以说是三分设计,七分演化,而且是在设计中演化,在演化中设计,一个不断迭代的过程。
数字化转型既然是整体动态转型,自然也该用企业架构演化的方式进行全局规划,其路径如下图所示:

02
数字化企业价值链
有了数字化转型路径,接下来就是抓落实,把事情一件件落地。但是,具体到执行层面,不只是要一件件去做就可以了,关键是要有一个整体的能力地图,来安排和评估我们要做的事情,这样才有利于实现整体目标。价值链就可以帮我们构建完整的能力地图。
结合下图,白皮书通过价值链分析为企业提供一个可参考的整体性高阶数字化转型方案。

1.设计数字化企业的基本活动
采用 PDCA(计划 - 执行 - 检查 - 改进)的循环理念,把大多数企业的价值创造过程抽象为:“客户洞察 - 产品设计 - 产品实施与服务 - 产品改进”。
面向数字化转型,这个过程应该从跟客户的直接交流开始,以对客户的深入了解为基础,这样,企业为客户提供的就是接近于个性化定制的服务。
这个核心过程是虚实结合的,所以,产品设计会更多地利用虚拟模型开展,无论是有形产品,还是无形产品,都可以基于数据进行相应的模拟。
产品的实施与服务是可以虚实并行的,只不过,并行程度,或者说虚实占比,是有行业差异的。
产品改进也可以大量依赖线上客户沟通,这才配得上“定制”,所以,改进环节大部分也可以在虚拟空间进行。
设计好主要环节,我们再把能力进行对应的摆放。拆分之后如下图所示:

2.设计数字化企业支持活动
支持活动一般会被当成中后台的工作,不过,数字化企业应该会越来越注重整体敏捷性,而整体敏捷性对中后台的挑战很大。白皮书将支持活动大致分成“基础研究”、“环境研究”、“生态运营”、“知识管理”、“组织和人力”、“价值核算”六个环节,如下图所示:

这里特别强调一下“基础研究”。基础研究的成果不是马上就能应用到基本活动中去的,但是一旦有进展,给产品带来的特殊优势也是很明显的。现在的科技公司都在这方面投入了大量资金,而对于数字化企业来说,科技基因都会增强很多,可以有选择性地增强这方面的优势。
3.设计数字化企业外部连接
除了企业内部,我们还得关注外部的影响,国家基础设施、数据管理、环境管理等方面对企业未来的数字化转型方案是可能产生很大影响的,竞合伙伴也是需要企业在生态运营上随时考虑的,这些都是企业的外部能力,最后通过价值链整合成对客户的价值输出。
03
数字人才粮仓模型
当下,社会对数字化人才有了越来越多的共识。从人才定义上,数字化人才不是单指技术人员,而是指“掌握数字化工作技能,并能将这种能力不可或缺地应用在工作场景、为企业和客户创造价值的人才”;从人才分类上,一般将数字人才划分为数字管理人才、数字应用人才和数字专业人才。
2022年4月,极客邦科技双数研究院(数字经济观察与数字人才发展研究院)首倡了“数字人才粮仓模型”,结合企业数字化转型路径,将共识的三类数字人才进一步细分为更加匹配企业架构的五层数字人才,目的是为企业数字化战略落地构筑更加扎实的人才体系。在本白皮书中,双数研究院与各行各业的生态伙伴共同完善了相关内容,并得到了有关行业协会的指导,以生态共创的方式将众多机构对数字人才的理解结合到一起,我们相信,众“智”成城,在数字化转型的初期,结合更多的智慧,发展更有效的生态,才会有更好的转型结果,培养更出色的人才。

在数字经济下,企业要想实现数字化转型,首先要重构企业价值链,为了适应大环境,整个企业结构需要重新调整。而结构的改变,其实是规划和设计层面的改变。但要落地的时候,就离不开技术和业务的改变。
数字人才粮仓模型就是把企业做数字化转型必须要做的事情作为出发点,对应到需要什么样的人才、需要哪些岗位能力的变化。
第一层:数字思维管理者
粮仓的顶端是企业战略转型需要有数字思维管理者,对应企业的CXO层级,既要有能力确定数字企业战略、数字企业文化、数字竞争力,还要关心企业的社会责任。这部分人是数字管理人才,主要负责战略创新。
第二层:数字思维业务人才
在多数企业中,业务人员在企业总人数中往往占绝大多数,也是企业数字化转型中在人才培养方面,会投入精力最大的部分。这部分人才岗位覆盖广泛,从销售营销到财务人力等等,他们做的还是原来的专业,营销还是营销,HR 还是 HR,但是他们需要提升数字化的思维,就是我们常说的数据思维。同时,还要掌握数字工具的使用技能,要有生态协同的意识,即从思想上和工具能力上都要进行培养,来支撑业务的创新。
第三层:业务架构人才
业务人才具备了数字思维,就会带来一些新的业务想法,那么如何变成一个可实现的解决方案?这就需要业务架构人才去实现。有的企业很幸运,通过长时间的架构实践培养出来好的业务架构人才,而有的企业则缺乏这样的人才,尽管学习是必须的,但在短时间内无法完全通过培训达到好的成效,最终要通过项目实践,乃至通过引入咨询顾问的方式来完成。
传统企业常常把业务架构团队列为技术角色。实际上这个角色的人员即便是技术出身,但只要做的事情是业务架构,那么定位就应该在业务侧,而且,他们是业务侧最难找的复合型人才,这部分人在企业里需要花很长时间进行培养,属于少而精的生产结构化业务解决方案的专业人才。这是企业架构转型的第二部分,强调的是设计业务的结构。业务架构师要参与到业务战略解码中,并根据战略和业务侧的需求,实现将企业内部业务横向打通,将外部生态有效互联的业务解决方案,这就是业务架构师的工作目标。
第四层:技术架构人才
通常来讲,IT架构包括应用架构、数据架构和技术架构。通常技术架构人才是技术侧稀缺的横向复合型人才,横跨多个技术领域,具有技术侧的全局思维。这部分人也是靠培训加实干,靠大量项目经验的堆积才能养成的,其能力核心集中在技术规划、技术选型以及技术演进上。
第五层:专项技术人才
这部分人才需要具备两类能力。一类是软件工程能力,知道开发体系怎么运转。开发工作在企业里都是团队作战,通常说软件工程,主要指包含需求、设计、开发、测试、部署、运维的传统瀑布式开发,或者是敏捷开发迭代的模式,不过很多企业在引入敏捷后,逐步发展成混合模式了。另一类是专项技术能力,包括人工智能、区块链、大数据等。这两部分叠加起来是专项技术人才需要持续学习提升的部分。
数字人才粮仓模型的五层结构把企业数字化转型要做的事融合在其中,结合训、战体系,能够随时产生知识,让整个教育培养是有逻辑、有目标的,而且业务和技术能力都可以动态调整,从而高效率地支撑企业的数字化转型战略落地。
同时,粮仓模型也给出了企业内数字人才的比例参考。从人才比例上来讲,如果是科技公司,技术团队可能占到 60%,甚至有可能到 80%;但是传统企业要转型,技术人员现阶段如果能增长到20%的水平可能就够了,其余 80% 其实还是业务团队。当今企业发展需要的软件技术越来越多,管理者加上数字思维业务人才和业务架构师,共占到 80%,技术人员总数逐步增加到 20% ,对传统企业来讲还是可以考虑的,至于还要不要更高,就看企业自己的需要了。
最后,结合上面五层人才的介绍,这个模型也强调四大创新,包括战略创新、业务创新、架构创新和技术创新,这四个创新也是和企业数字化转型的路径相呼应的,也即前文提到的“数字化转型路径四部曲”,即从战略转型到架构转型,再到技术转型,最后到业务转型。
04
岗位梳理方法论
五层数字人才粮仓模型,从人才分类、所需能力以及人才占比等维度给企业提供了建立数字化转型人才战略的思路。但是,具体到人才识别和培养上,依然困难重重。
怎样才能培育出高水平、创新型、复合型的数字化人才队伍呢?白皮书结合上百个客户服务案例,发现了一个数字化人才培养方法论中的一个关键点,即在梳理岗位体系的基础上构建岗位技能图谱,把这个关键环节落地了,就能为数字人才的选、用、育、留找到核心抓手。


建设岗位技能图谱有以下几个地方需要注意:
1. 要做到分层分级,对岗位能力进行细化,太笼统实际指导价值有限。
2. 逐步迭代,先从最核心的岗位做起,然后逐步分阶段推进,这样做的好处是可以不断验证。
3. 人才培养是一个长期工程,需要逐步建立起符合自己公司情况的任职资格能力库。
4. 利用技能图谱做人才培养和培训时,也要注意分层分级,不要吃大锅饭,要因材施教。
5. 技能图谱是做好公司知识管理工作的抓手,而不仅仅是一个岗位技能管理工作。
6. 充分发挥团队内标杆员工的经验,深度挖掘,积累自己的案例库。
基于以上方法论,白皮书提供一个架构师的案例供参考。

第四章 数字人才培养规划及案例
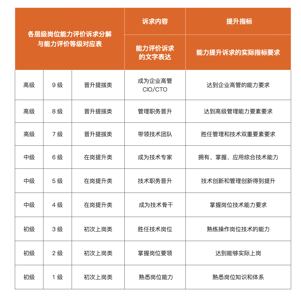
基于岗位梳理的数字化人才的培养,要先明确分层分级的思路。白皮书借鉴了工信部的岗位设计标准,如下图所示:

白皮书根据对数据经济发展的观察和企业转型中面临的痛点,结合众多行业实践对数字化转型中出现的一些新能力、新岗位进行了介绍,供企业参考。
01
数字管理人才培养
案例解读1:企业数字领导力新解读:企业数字领导力双星模型
领导力的核心在于影响力,更好的影响力可以帮助企业建立更好的生存环境。
形成影响力的核心在于认知,目前在数字化转型的过程中,众多企业困惑于实际的价值与路径。一些先行者在此过程中,形成了新的竞争优势,无论是在移动互联网发展时期备受关注的互联网企业,还是较早开始持续投入进行长期转型的传统企业,都有成功案例成为市场仿效的对象,这些企业对数字化产生了结合自身实践的认知。
通过考察案例,白皮书发现,“知识型企业”是数字化时代最好的企业名片。有鉴于此,白皮书总结了企业数字领导力“双星”模型。

在数字化转型中,企业领导力的核心源自对数字化转型的认知,只有正确而深入的认知才能引来“志同道合”的伙伴。领导力分成企业内部和企业外部两个部分,每个部分包括四个层级,各有一种关键能力,能力之间相互支持,如同运行在同一轨道上的两颗行星,所有行星围绕“数字化认知力”这颗恒星运转。可以说,“数字化认知力”决定了其他能力的最终效果。
基于“数字化认知力”,企业一定要形成良好的顶层设计力,对数字化战略形成清晰、坚定的方向。顶层设计力透出到企业外部,其核心是生态构造力,有意识地打造适合企业发展的生态环境。顶层设计力在企业内部向下落实,必然需要较强的组织调整力,来支持组织与战略的匹配,而战略的落实、组织的调整,向外透出,则需要伴随企业的品牌迭代力。
企业打造一个品牌并非易事,但是,用户需求变化很快,各种亚文化盛行,品牌如果不能及时迭代,不仅已经树立的品牌形象传播会有困难,吸收新的用户群体会变得更难。
配合战略、组织调整,企业内部需要更多的知识推动数字化转型,将内外部知识聚合在一起产生“聚变”,是知识型企业的内涵,而知识型企业的外延则是传播能力,通过更好的叙事传播力,将企业的知识形象向外传播,从而扩大企业领导力,也吸引更多知识进来,形成良性循环。
在最终的执行层面,企业内部高层战略与基层执行之间通常难以避免地会有一个缺口,而执行创新力是弥补这个缺口的关键,执行的成功就是领导力最好的背书。面向外部,成功的执行也将提升企业的社会贡献力,社会贡献力是企业领导力的外部背书。
上述能力的综合,是企业在数字时代构建领导力需要持续关注的。每个企业就像一个不同大小的星系,共同组成了数字化时代的“星辰大海”。领导力如同引力线,影响着企业的运行轨迹,每个企业都应当从知识型企业的视角出发,打造自己的数字化领导力。
02
数字应用人才培养
案例解读2:业务架构师岗位能力“双六模型”
业务与技术复合型人才的匮乏是企业当前数字化转型进程中遇到的人才方面最大的障碍。在粮仓模型中,白皮书将其定位于能够形成结构化解决方案的业务与技术复合型人才,这部分人才在企业架构方法论框架中属于业务架构师范畴,也是培养业务架构师是最困难的部分,即便是数字化转型先行者的互联网公司也感叹,优秀的业务架构师难以从外部招聘,只能有耐心地内部培养。
白皮书基于企业架构工程实践,将完整的业务架构师岗位能力划分为六种思维模式和六种执行能力,也即“双六”模型,分别是架构思维与系统分析能力、流程思维与流程建模能力、数据思维与数据建模能力、产品思维与产品建模能力、生态思维与软件工程能力、历史思维与领导力,如下图所示:

业务架构师岗位能力的复杂足见其岗位的重要和培养之艰难,但是,对于企业而言,业务架构师可以是一个团队,进而在成员间分散能力掌握要求。比如,可以分开对流程、数据、产品的能力要求,尽管从实践出发,数据能力综合在流程、产品中会更好,但是考虑技能复杂度,可以逐步培养其能力,再进行岗位整合。
对于不同规模的企业,业务架构师培养的初期也可以有不同的起步方式。比如,中小企业根据需求可以聚焦在架构思维、流程思维、流程建模能力、数据思维、数据建模能力、产品思维、产品建模能力上。对于不同能力层级的架构师,学习内容也可以不同,比如初级业务架构师可以先不学习系统分析等内容,随着职业发展的进阶,增加能力学习内容,这些能力搭配方式企业可以根据实际情况设计,“双六”模型只是给出了作为参考的能力集合。
目前,在一些数字化实践领先的企业里已经建立起业务架构师职级体系,为其规划职业发展路线,但是定义尚不统一,有待进一步发展。
案例解读3:商业银行理财经理梯队综合履职力量化测评系统
这个案例来自于双数研究院特邀专家刘斌老师。刘老师是商业银行人才培养体系建设与核心业务关键岗位学习地图构建专家,专注于商业银行企业大学/行员赋能培训中心、核心业务关键人才培养体系的构建与实施领域。
【项目背景】
数字化时代,商业银行在数字化变革转型浪潮之中,零售业务战略整体深化落地转型背景下,商业银行零售业务核心关键岗位人才梯队的专业化、体系化、可持续化良性赋能已成为国内诸多银行零售业务转型深化的重要战略性梯队人才培养举措。
案例项目聚焦到银行理财经理梯队培养的核心问题:
● 如何在数字化转型变革浪潮下,与同业相比,理财经理梯队哪些核心能力素质方面有优势,在哪些方面存在典型短板不足?
● 理财经理梯队整体现有专业化能力与履职的人岗匹配度如何?
● 哪些绩优理财经理具备未来高可塑性、高发展性潜力?
● 理财经理梯队精细化、体系化、批量化复制培养的方向和重点是什么?
● 如何通过零售条线理财经理梯队人才管理和培养体系的建设与升级为银行核心业务关键岗位差异化人才培养奠定坚实基础?
【项目方法论】
案例中,针对以上这些痛点问题,对此股份制银行理财经理梯队进行三大方面的测量与评估:基本信息评估、天赋优势力和专业履职力,其中专业履职力评鉴包括以下六大子能力维度的评鉴:需求挖掘力、产品应用力、财富规划力、市场分析力、工具运用力和拓客维护力。
这是刘斌老师独家版权的项目:商业银行零售条线客户经理梯队综合履职力量化测评评鉴系统项目。

【项目流程】

【项目成果】
依据银行理财经理梯队综合履职能力各项测评评鉴盘点能力分值,将现有理财经理梯队按此测评评鉴系统中的六维能力强弱评鉴,分为初、中高级理财经理,并同步优化输出此股份制总行层面全国理财经理梯队综合履职能力等级评定管理办法。为理财经理梯队“精选、准入、优育、晋级、任用、留才”等方面的专业化系统化梯队人才管理与精细化赋能培养奠定坚实的能力数据评鉴基础。
商业银行数字化转型,加速零售条线理财经理梯队精益化、系统化、分层分类一体化培养,实现体系化精准赋能与落地转化培养新模式,为助推商业银行中长期数字化战略转型落地与实现,为零售业务高质量,可持续稳健发展提供生生不息的关键梯队人才。
03
数字专业人才培养
案例解读4:区块链人才培养方案
【背景】
自2019年10月24日,中共中央政治局就区块链技术发展现状和趋势进行第十八次集体学习。中共中央总书记习近平在主持学习时强调,区块链技术的集成应用在新的技术革新和产业变革中起着重要作用,要加快推动区块链技术和产业创新发展,积极推进区块链和经济社会融合发展,同时还要加强人才队伍建设。
人力资源社会保障部发布的关于“区块链工程技术人员”、“区块链应用操作员”新职业目录及工信部与中央网络安全和信息化委员会办公室《关于加快推进区块链技术应用和产业发展的指导意见》,截止目前区块链人才培养已经成为国家高度重视的一项战略举措。
2021年3月,教育部公布已通过“区块链工程(080917T)”专业备案的高校新增14所,未来将有更多高校设置区块链工程专业。2021年,区块链技术列入《职业教育专业目录(2021年)》,正式将高等职业教育专业“区块链技术应用(510212)”和 本科层次职业教育专业“区块链技术(310212)”纳入新专业体系。
区块链人才培养方案来自于北京知链科技有限公司,知链的专家们以“新技术赋能教育”为核心理念,服务中国高校区块链和金融科技人才培养和创新发展。截止目前,已开设区块链工程的高校有22家,开设区块链技术专业的高职有26家,大量高校与职业院校也在计算机专业开设区块链方向。
基于丰富的实战经验,知链科技总结出了区块链人才培养的具体方案,包括人才分层、人才能力模型和人才学习地图。
【区块链人才分层】
1. 区块链核心研发岗位:区块链架构师、区块链算法工程师、区块链底层开发工程师等。
2. 区块链实用技术岗位:区块链应用开发工程师、智能合约开发工程师、区块链测试工程师、区块链运维工程师、区块链安全工程师岗位等。
3. 区块链行业应用岗位:区块链金融产品经理、区块链政务产品经理、区块链应用操作员等。

【区块链人才能力模型】
1. 掌握程序设计及算法、数据库、容器技术、密码学、网络技术等方面的基础理论/基础知识。
2. 掌握区块链系统应用需求分析与方案设计等技术技能,具有区块链系统应用需求分析与方案设计能力。
3. 掌握区块链应用及智能合约设计与开发等技术技能,具有区块链应用及智能合约设计与开发能力。
4. 掌握基于区块链系统的应用软件前端与后端开发等技术技能,具有应用软件前端与后端代码编写和调试能力。
5. 熟悉区块链领域相关法律法规,了解区块链产业发展现状与趋势。

【区块链人才学习地图】
1. 融入区块链理论与思维。通过《区块链原理》的课程学习,培养区块链思维与能力,掌握区块链知识与区块链技术特征。
2. 强化专业技术能力培养。建议开设《Go语言程序设计》《智能合约开发》《区块链应用开发》《区块链底层开发》等课程。
3. 深化工程实践能力培养。建议开设《区块链应用设计》《区块链项目综合实践》等课程。

案例解读5:数据安全人才培养方案
今天,大数据的概念可谓是众所周知,数据安全也随着安全意识的提升和《数据安全法》的出台而凸显。在国家高度重视和行业内理论与实践不断发展的过程中,“数据安全”体系呈现出在继承传统信息安全体系的基础上,更加紧密地与数据管理体系相结合的新态势。
中电金信研究院在这个领域深耕多年,大数据应用规划部门总经理李杰博士指出:安全治理建设过程同时也是安全人才培养的过程。以下是李杰老师总结的安全人才培养方法论。
如何培养安全人才,需要“从安全治理的建设过程”和“安全治理建设4个维度”两个方面来解读。
从安全治理的建设过程来看,一般以咨询项目的启动为突破,在咨询项目中会按照现况分析、体系设计、体系落地3个阶段来进行。咨询过程中,各个阶段都存在大量安全团队与数据部门、业务部门和技术部门多个岗位的沟通、协调、研判工作;在咨询结束后,仍需要通过后续不断的延续工作将体系落地工作深化。这无疑对安全人员的职业素养(综合性能力+专业性能力)提出较高的要求。数据安全治理人员能力的形成不是凭空出现的,而需要相关人员广泛深入地参与到安全治理的建设全过程。
从安全治理的建设围绕的4个维度来看,人员能力本身就是治理建设的一个维度,而组织建设、制度流程与技术工具3个维度,想要实际落地并发挥出实际效果,归根结底还是需要依靠安全团队人员能力。
最终,可以得出这样的结论,即“最好的安全人才培养方式即在安全治理建设过程中培养”。

【安全治理团队能力(素质)模型和演进】
金融标准《JR/T 0236-2021 金融大数据 术语》将“数据安全”定义为“通过采取必要措施,确保数据处于有效保护和合法利用的状态,以及具备保障持续安全状态的能力。”数据安全团队中成员应具有领导意识、专业技能和通用技能:

对于专业技能,可通过专题性研究和体系化学习不断深化和全面化。对于通用技能,需要人员自身强化相关意识,通过刻意训练和实践逐步提升。所有技能均需要在行业内经过长期的坚持。
由每个个人的能力汇聚为团队能力,加上团队负责人的企业级领导意识,进而达到将能力输出,提高整个机构的数据安全能力/水平,从而逐步和最终能够具备“保障持续安全状态的能力”,这就是基于数据安全的团队能力演进路线。

【某银行安全治理团队建设案例】
某行长期坚持自主研发路线,在“数据管理”与“信息安全技术”紧密结合的理念下开展广泛的安全治理工作并打造与之匹配的能力,锻炼出一支具有安全治理能力的跨部门团队。
该行多年来严格按照软件开发规范进行系统建设和数据应用的研发,并在进一步吸收数据治理工作理念的过程中强化数据资产管理,在稳步实践中形成了具有真正数据管理(包含但不限于数据安全)能力的团队。
该行技术部门与数据部门有效对接,围绕数据资产管理,通过逐步开展覆盖“数据生命周期安全、基础安全及监测响应”的技术研发、引进和部署,使得技术团队形成了对数据安全下多场景的有效支撑能力。
“数据管理”团队与“信息安全技术”团队紧密结合的实践经验和成果,使得这种团队建设经验达到业内领先水平。
第五章 数字人才培养平台建设
从数字化转型战略到数字人才培养,冰冻三尺非一日之寒,企业的人才战略也需要有一个可持续的落地与发展路径。关于人才培养很多企业都专设了组织架构来做这件事,那么数字人才培养平台的建设又有哪些新思路呢?
白皮书重新阐释了KaaS模式,知识即服务。强调知识可以像服务一样被生产、被发现,也可以参考服务化治理。
这就像 SOA 体系,服务化地创造知识。服务的提供者包括企业和讲师,企业本身通过集体创造产生一部分知识;讲师基于个人经验的总结去创造一些知识。消费者包括大多数没有公开分享知识的个人,作为学习者是主流的消费者;企业同时也是消费者,因为要培养自己的员工。而讲师也具有双重身份,同时也是消费者,他要学习别人给他提供的知识。
在 KaaS 体系里,既有多种服务提供者,又有比较复杂的消费者,同时还有作为运转的对象知识。让知识在服务者和消费者之间转起来,这就是 KaaS 体系。定义好生产者,定义好消费者,定义好知识的创造,定义好知识的发现,定义好知识的使用,这样整个体系就运转起来了。
企业在构建自己的平台时,也要关注内容质量,有指导地生产知识;关注平台功能,满足个性化、多样化的学习需求;做好运营,提升学习效率和效率转化。
企业应当沉淀数字技术岗位能力模型到KaaS学习平台中, 平台应提供结合岗位能力模型的“测学考评”一站式学习服务。在学习前帮助员工进行测试诊断,找到弱项,并据此提供学习建议、匹配学习课程、制定学习计划与学习路径。
基于实践经验和咨询,发现企业建设学习平台的难点不在技术平台的搭建上,反而是在讲师和内容上,以及更根本的问题,比如怎么保证学习效果上。关于这几个企业普遍关注的问题,白皮书有如下观点。
01
怎么建设师资队伍?
一般来说,企业师资队伍建设主要是两个思路,聘请外部专家和培养内部师资。第一个思路很简单,企业根据自己的需求推进即可。第二思路对很多企业来说是有挑战的。
企业内部师资队伍建设是一个系统工程。需要结合岗位技能图谱,把经验沉淀和传递纳入到岗位资格能力里。同时,也需要有配套的精神、物质激励制度。比如,各级管理者,必须有一定量的授课任务;团队的技术骨干,需要总结自己的工作经验,并在简单复盘的基础上有课程化的能力。
02
怎么生产好内容?
解决了师资的问题,怎么才能生产出好内容呢?这就涉及到内容生产方法论了,主要是课程设计和授课技巧。这两个里面课程设计是基础,如果课程设计不到位,讲得再好最终效果也是会打折扣的。
课程设计就是寻找从A到B的那条路径,围绕学习目标、教学活动、反馈与评估三大模块,充分调研学习需求、学员情况等外部情景因素,最后得出具体的学习规划和可落地执行的动作。
以下是可供参考的设计模版,核心也是解决这三个问题:谁来学?学什么?怎么学?


03
怎么保证学习效果?
有了好老师、好内容就一定能保证有好的学习效果吗?不一定,这时候就需要做学习过程管理了,一个基本思路就是还原线下场景。
那怎么运营一个学习项目呢?白皮书总结了以下经验:
● 流程上:开营-模块学习-答疑-总结/复习-结课-考试
● 逻辑上:同学环境、交流环境、竞争环境
● 交流上:个人心得分享、业务研讨会、经验分享会
● 组织上:班主任、课代表、组长
● 激励上:名次、奖学金、点名表扬、故事分享、证书
● 数据上:学习时长、分享次数、总结字数、业务建议、满意度

寄语

结语
庄子曰:适千里者,三月聚粮。
知识是个体成长的精神食粮,人才是企业发展的粮仓。
本白皮书解读了数字经济政策,梳理了数字化转型指导文件体系,提供了转型参考方向。
从企业数字化转型普遍存在的“战略不清、架构不明、人才不足”这三大痛点中,体会到了转型所面临的困难和挑战,但同时也看到了希望和机遇。
白皮书总结的数字化转型路径四部曲和数字化转型价值链,希望能帮助企业对怎么做数字化转型这件事做到心中有思路,手中有地图。
但是,不论是数字经济还是企业数字化转型,背后的动力源都是数字人才培养。五层数字人才粮仓模型的拆解,就是帮助企业分析需要哪些人才,人才需要具备哪些能力。有了这些概念,基于岗位梳理的岗位技能谱图建设方法论就能帮助企业把事情做扎实,各层次的培养方向和案例也才能更有效地启发和帮助到企业。
转型非一日之功,企业需要一个长久的人才培养方案,找到数字人才培养平台,这是一项艰巨的工程,虽不易却是必经之路,是所有企业可以共识的难而正确的事。
“手中有粮,心中不慌”。愿你的数字化转型之路能稳步推进,在数字化转型大潮中,能够“背靠粮仓,仰望星空”。
附录
1.白皮书生态共建方
指导单位:工业和信息化重点领域产业人才基地联合建设机构、中国移动通信联合会教育与考试中心
主笔单位:极客邦科技双数研究院
合作单位:中电金信研究院、北京知链科技有限公司、甫瀚咨询、《培训》杂志、GHR 环球人力资源智库
支持单位:中国科技体制改革研究会数字经济发展研究小组、神州信息金融研究院、施耐德电气、远见教育、西安交通大学科技园数字经济创新中心、北邮科技园元宇宙产业协同创新中心、电子工业出版社
特约专家:刘斌、韦玮、朱颖韶、褚幼鸿
2.极客邦科技KaaS学习平台模型参考

